Project Wartburg-Eisenach L251 5door Chili rescue project

A German trader emailed me he has a left behind car
and asked me to pick it up for 200euros.

Shady place to go to pick up a car

Its not that bad

But, the fuel pump has died

The rest is pretty much because it has been abandoned.

So far discovered:

All Electrics work
A/C is empty or O ring leak
Fuel pump doesnt work relay clicks
Starts on brake cleaner
All door hinges, locks, ign lock need to be greased
Has factory A/C and
Factory 234mm brake calipers and discs
Surface rust on the chassis floor
No holes yet found

Need a timing belt
All fluids and filters
Spark plugs

Its 1 owner till 2019/2023

after that it has been waiting on someone to buy it

Wont post a lot will be a long term project

Some pictures:

3 Likes

Found my 276 pump
Installed new battery.

3 Likes

Brakes checked today.

All almost new:

Changed the wheels today

Tyres on the old one are dry rotted:

Got new wipers aswell:

3 Likes

Getting rid of the smell inside the car:

3 Likes

Got a used 40L fuel tank from a L701

1 Like

Replacement pump in

tank inside was really rusty

need replacement soon.

First get the rest fixed

1 Like

I have cleaned out tanks before with bicarb of soda vinegar and water. 2 or 4 liters of vinegar then 2 bags of bi carb (cant remember size just cheap. let it all fizz and then fill the rest with water and leave over night. The next day empty and pressure wash inside as much as possible. then drain and let dry. can use a heat gun to make it drier quicker.

outside of the tank has also big flakes of rust.

First get the car repaired then I will sort out the tank issue

1 Like

If you can get it, this is supposed to be very good:

You pour it into the tank, slosh it around to cover all internal surfaces then allow it to dry and it forms a fuelproof coating on the entire interior of the tank. It also seals and protects the inner metal too.

2 Likes

Well I drove this evening the car from the storage to the workshop

First time in 7 years it had some kilometers.

First the licence plate lamp doesnt work (common problem on L251s)

Somewhere on the fuel tank it leaks (very slow 1drip per minute)

I also had a warning lamp from the braking system (fluid low)
Master cylinder doesn’t work really good its on the floor when braking

Was already to do Terios master cylinder and Materia front brake calipers and braided lines

Found also 3 spots rust will address that also

Polished the front bonnet and headlights

Checked the underside also now.

1 Like

tank expansion relief valve also rusted so

leaks now its over pressurizing the tank

reason for the leak

if I leave open the fuel tank cap it wont leak

Got a choice Dilemma:

Trevis wheels or L276 15inch wheels?

Got my master cylinder in (Terios J200)

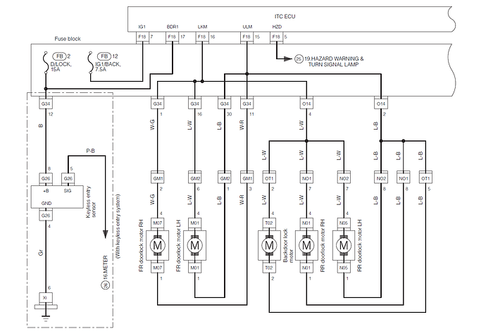
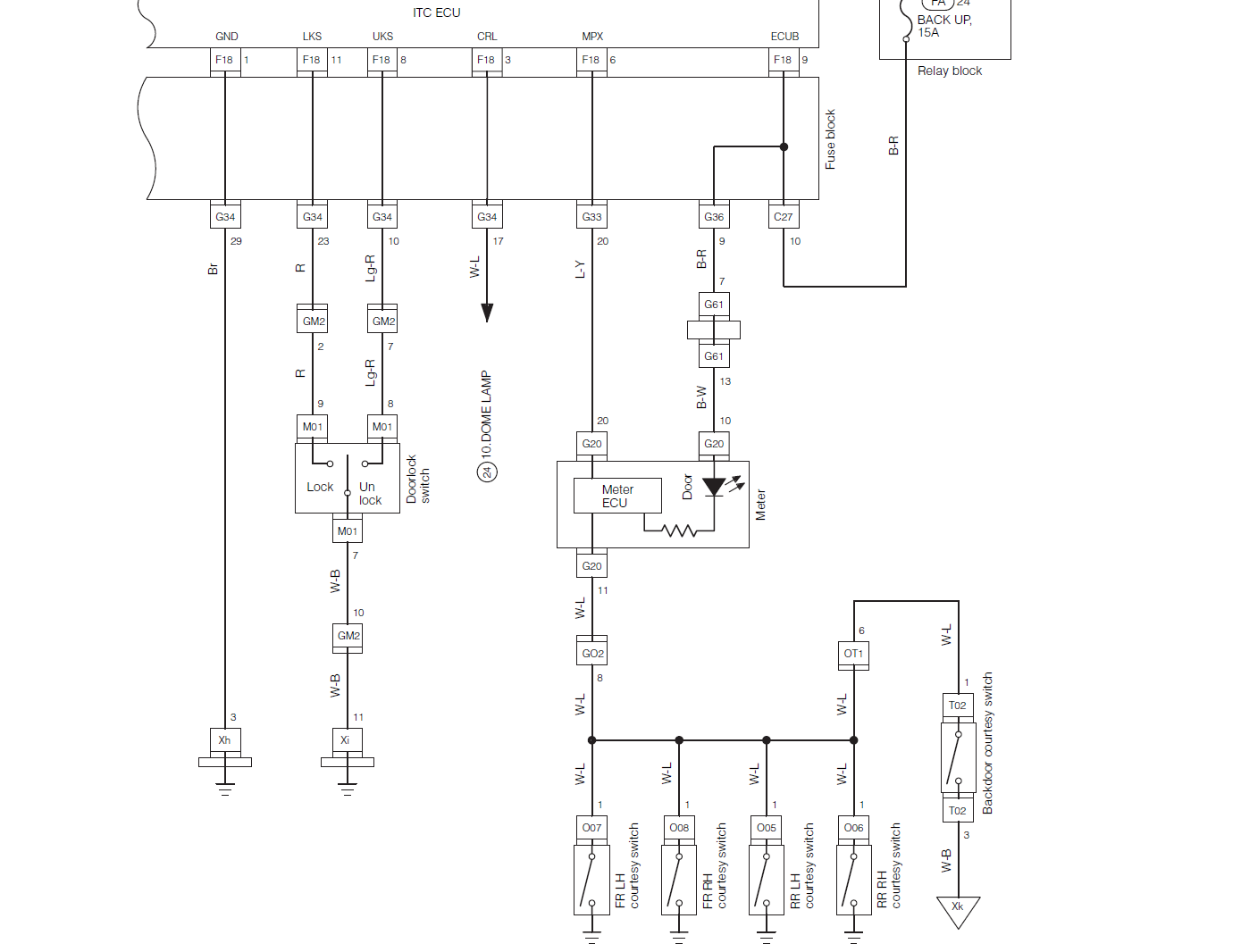
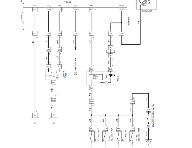
so I found a wiring diagram for the sirion2 remote ecu.

Lets see I can wiring this in

Got some parts in.

Blinded rear windows with 15% XPEL XR.


Worked on the Chili again:

Got Suspension almost complete

Interior filter lid also ordered and in

Missing lowering springs

Also fixed the shift bushings

Someone fixed it with the wrong bolt and the whole bushing went away

Fitting Trevis wheels.

Seems all Daihatsu 14x4.5J OEM wheels needs a 3mm spacer to get it fitted.

More rust found (common places on L251)

Painted the undercarriage to hammerrite high gloss red.

Got another OEM set fuel pump lid screws.

1 Like

Suspension complete.

Found spare set top strut bearing for the Sirion2

Got also 3mm spacers for the Trevis wheels

All cuore wheels are 14x4.5J so its missing 2mm of spacing to fit the Materia brake calipers

1 Like

This must be one of the craziest thing I have ever done.

2x Sirion M101 front shock absorbers
2x Cuore L701 front lowering springs -30mm
2x Sirion M301 top rubber, bearings and top plate
2 jubilees clamps to hold the abs sensors

2x Materia M401 rear shocks (not yet installed)
2x Cuore L701 rear springs -30mm (not yet installed)

I also replaced the rear light bulbs seems to be getting old
Also got my interior filter in with lid

1 Like

i did the same with springs/shocks with my old L251. But I just used stock M100 gtvi springs and shocks as thats what I had at the time. The L251 front shocks are horribly tall.

2 Likes

Got my LED projectors finally.

Waiting on repair galvanised steel plate

Cleaned the shift knob